中新经纬11月13日电 泉果基金发生高管人员变更。
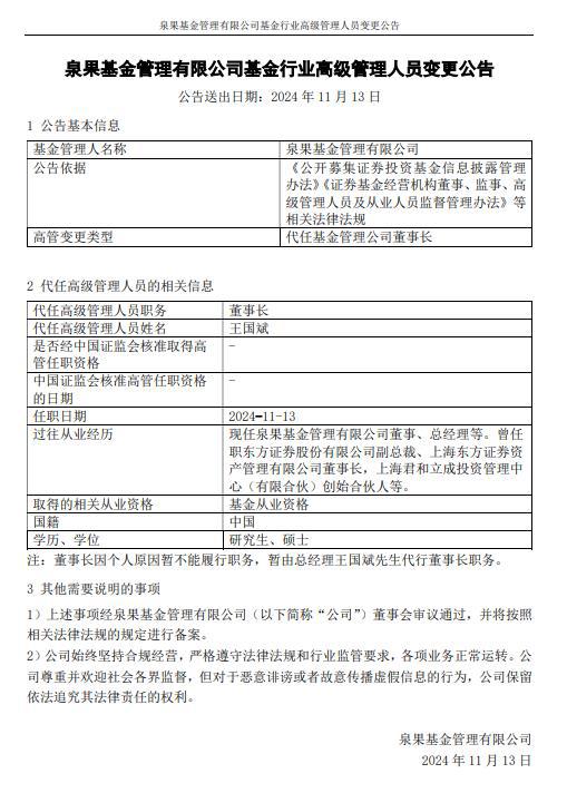
13日,泉果基金公告称,董事长因个人原因暂不能履行职务,暂由总经理王国斌代行董事长职务。

来源:公告
王国斌现任泉果基金管理有限公司董事、总经理等。曾任职东方证券股份有限公司副总裁、上海东方证券资产管理有限公司董事长,上海君和立成投资管理中心(有限合伙)创始合伙人等。
泉果基金表示,上述事项经公司董事会审议通过,并将按照相关法律法规的规定进行备案。
泉果基金还提到,公司始终坚持合规经营,严格遵守法律法规和行业监管要求,各项业务正常运转。公司尊重并欢迎社会各界监督,但对于恶意诽谤或者故意传播虚假信息的行为,公司保留依法追究其法律责任的权利。

来源:泉果基金网站
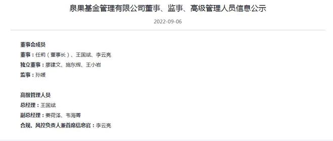
据泉果基金2022年9月披露的董事、监事、高级管理人员信息公示名单,任莉任公司董事长,王国斌、李云亮任公司董事。
资料显示,泉果基金是经中国证监会批准成立的全国性公募基金管理公司,注册地上海,注册资本1亿元人民币。发起股东为王国斌、任莉、姜荷泽、李云亮。(中新经纬APP)
文章来源于网络。发布者:投资参考网,转转请注明出处:https://www.shuahuang.com/51832.html